当关节剧痛遇上继发感染,双重威胁下的生命防线!
近日,广东省疾病预防控制中心发布紧急倡议书:高温多雨天气导致蚊虫进入爆发期,基孔肯雅热疫情已现,登革热病例数持续攀升。——当花斑蚊(伊蚊)的嗡鸣声越来越密集,一场关乎全民健康的防蚊战役已然打响。
一、病毒档案:被忽视的“关节粉碎机”,揭开“基孔肯雅”的面纱!
基孔肯雅热与登革热这对“蚊媒兄弟”,正通过共同的传播媒介——白纹伊蚊和埃及伊蚊(我们常说的“花斑蚊”)肆虐全国。其中基孔肯雅病毒(CHIKV)虽致死率较低,却因超强关节破坏力被称为“慢性致残杀手”:基孔肯雅热(Chikungunya fever)得名于非洲坦桑尼亚的Makonde语,意为“弯腰的痛”,形象描述了患者因严重关节疼痛而佝偻的姿态,病毒特性属于披膜病毒科,拥有脂质包膜结构;1952年首次在坦桑尼亚爆发确认,由基孔肯雅病毒(CHIKV)引起的急性传染病。
▲白纹伊蚊
二、传播机制:蚊子口中的“生化武器”
病毒传播遵循“吸血-繁殖-再叮咬”的致命循环,病毒传播链条的核心是“人-蚊-人”循环:
1、感染者发病前2天已具备传染性
2、病毒在蚊体内增殖仅需7-12天
3、带毒伊蚊终身具备传播能力
4、面临的现实威胁:“花斑蚊”(白天活跃,偏好干净积水产卵)叮咬感染病毒的人后,病毒在蚊体内复制,数天后进入唾液腺,再次叮咬健康人时完成传播。与登革热的传播途径高度相似,虽然目前尚无直接人传人的报道,但各年龄段人群均可能被叮咬而感染发病,导致全国大范围的扩散。
▲传播途径
三、如何区分基孔肯雅热与登革热
很多人把发烧伴关节痛简单归为“感冒”,却不知这可能是蚊媒疾病发出的紧急信号。登革热与基孔肯雅热的症状看似相似,却藏着关键差异。
两者都由花斑蚊(白纹伊蚊/埃及伊蚊)叮咬传播,但在症状表现、潜在风险上各有特点:
|
典型症状 |
登革热 |
基孔肯雅热 |
|
高烧 |
突发高热,持续2-7天发热期更长 常达39°C以上发热期较短 |
常达39°C以上发热期较短 |
|
疼痛 |
头痛、眼眶痛、全身骨骼关节、肌肉痛; 疼痛的关节不伴红肿 |
关节痛/关节炎:手、腕、膝、踝等关节红肿; 剧痛出现早,可能持续数月 |
|
皮疹 |
第3-6天出现四肢针尖样出血点,或融合成片的红斑疹 |
第2-5天出现常见于面部或四肢伸展侧,斑丘疹或紫癜,疹间皮肤正常,部分伴瘙痒 |
|
潜伏期 |
通常4-10天,最长14天 |
一般为1-12天,通常是3-7天 |
|
出血/休克 |
可能出血:牙龈出血、鼻衄,严重者休克 |
极少引发出血或休克 |
关键区别:登革热可能引发出血热致死,基孔肯雅热则以摧毁生活质量见长.....
四、治疗双战场:抗病毒治疗与细菌感染防控
1)病毒治疗现状
临床治疗包括用退烧药和最佳镇痛药治疗发热和关节痛,大量饮水和多休息。对于基孔肯雅感染没有特异性抗病毒药物,WHO推荐治疗方案为:
非重症病例
1. 补液:建议采用标准化口服补液方案(如记录液体摄入量),减少住院风险。
2. 症状控制:可使用对乙酰氨基酚(扑热息痛)或安乃近缓解发热和疼痛(条件性推荐,证据质量低);禁用非甾体抗炎药(NSAIDs)(如阿司匹林、布洛芬),因其可能增加出血风险。
3. 不推荐使用糖皮质激素,尚无证据支持其获益,且可能增加不良反应。
重症病例(住院患者)
1. 液体管理:建议使用晶体液(如林格氏液)而非胶体液进行静脉补液(条件性推荐);通过毛细血管再充盈时间(CRT) 和乳酸水平监测指导补液,优化组织灌注。
特殊情况处理:
2. 心肌炎患者需警惕心功能不全,避免液体过负荷。
3. 休克患者可采用被动抬腿试验(PLR)评估液体反应性,辅助决策是否继续补液。
4. 不推荐使用糖皮质激素、免疫球蛋白或预防性血小板输注,证据显示无明确获益且可能存在风险。
2)细菌感染危机
病毒会让呼吸道的抵抗力下降。病毒诱发免疫反应,黏膜通透性提升,局部细胞凋亡,免疫反应忙着攻打病毒,这样一来,就有机会给细菌可乘之机。可能会在炎症局部造成继发性感染(支原体、链球菌、肺炎杆菌等);
甚至若慢性关节炎导致的皮肤破损和免疫功能紊乱,导致病原微生物侵入血液循环并生长繁殖,产生大量毒素和代谢产物引起严重毒血症症状,这将开启继发感染“死亡通道”:
五、三层防御体系升级:从预防到感染控制
基孔肯雅热目前尚无疫苗或特异性抗病毒药物病例治疗,主要采取对症、支持等综合治疗因此,预防的核心就是斩断传播链--防蚊灭蚊!
第一层:消杀阻断(响应广东疾控倡议)
1、积水清理:重点处理空调冷凝水托盘(蚊虫孳生隐蔽区)
2、智能灭蚊:推荐使用物联网蚊情监测系统
3、纱窗升级:建议使用40目(孔径0.4mm)不锈钢纱网
4、驱蚊服装:经氯菊酯处理的衣物防护时效延长至70次洗涤
第二层:创面防御(突破性解决方案)
广东疾控强调“防叮咬”是最后防线,但传统手段存在致命漏洞:蚊虫叮咬后皮肤屏障受损,蚊虫唾液中的抗凝血酶会造成微创口,病毒5秒内即可侵入,成为病毒入侵通道。
PHPV融合因子抗感染促修复协同作用:
研究发现一种乳源活性蛋白的部分肽段具有抗细菌、抗病毒的抗感染功能,福莱明生物联合华南理工大学和中国科学院过程工程研究所,创造性的将具有组织损伤修复功能的人胶原蛋白肽段与该生物防御肽段融合表达为重组类胶原生物防御蛋白,命名为“PHPV融合因子”。中国科学院武汉病毒所实验证实其抑制细菌和病毒的抗感染作用,还可以修复皮肤粘膜微小创伤,从而预防反复感染。其衍生的凝胶、洗液产品在复旦红房子医院临床观察和湘雅二医院临床试验(中国临床试验注册中心注册号ChiCTR2200063608),以及真实世界的应用中显示出很好的抗病毒、抗细菌,调节微生态的作用。适合手部、口唇、生殖道等皮肤黏膜的外用消毒和病毒细菌感染的预防。
重组类胶原生物防御技术(PHPV融合因子 专利号:ZL202210806739.6),发挥抗感染与促修复的协同作用:在皮肤表面形成抑菌抗病毒保护膜,加速微小伤口愈合,调节皮肤微生态,降低感染风险。
福莱明融合因子原液,皮肤生物防御专家:时时刻刻全方位防护您的健康!
使用场景:
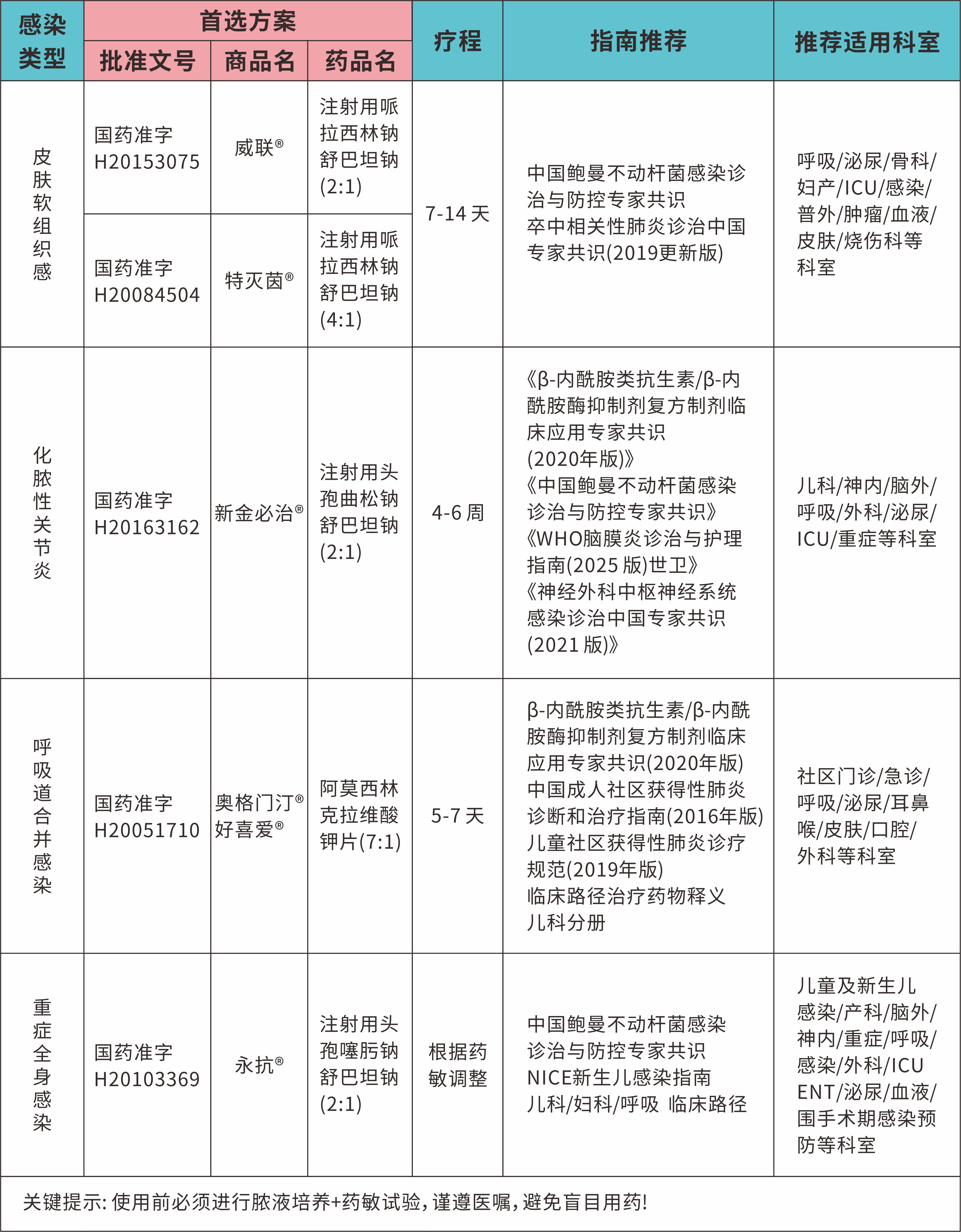
第三层: 临床治疗(抗感染药物干预)
根据诊断结果阶梯式抗菌药物治疗,当出现以下细菌感染红色信号时需启动抗菌药物治疗:
经验性抗感染:在排除细菌性脑膜炎、败血症前,可酌情使用广谱抗生素!
广东医保药业抗生素矩阵应用推荐:
六、高风险人群需特别注意!
虽然大多数基孔肯雅热患者症状较轻,但以下人群感染后可能出现严重并发症:新生儿、65岁以上老年人、孕妇;患有高血压、糖尿病、心脏病等慢性病的人群。防护方案建议如下:
婴幼儿群体
慢性病患者
商务差旅人群
七、当遭遇疑似感染:抓住48小时黄金期
紧急处置:冰敷大关节(腕/踝/膝)减轻炎症反应
使用福莱明融合因子原液防护的舒缓凝胶控制局部病毒扩散
若出现发热、关节疼痛/肌肉疼痛、皮疹等症状,请及时前往医疗机构就诊。特别是近期如有基孔肯雅热或登革热流行地区旅居史,或者有明确的蚊虫叮咬史,可主动向接诊医生说明。
八、科技防线:从被动躲避到主动防御。
传统防蚊手段已不足以应对变种病毒威胁。
福莱明生物联合广东医保药业搭建的重组类胶原生物防御蛋白PHPV融合因子多病原体防御平台,通过四重机制构筑生物盾牌:
正如广东省疾控倡议书所言:“防叮咬是最后防线” !当一只携带病毒的伊蚊落在皮肤上时,0.02mm的口器刺破的不仅是表皮,更可能是健康防线的决堤点。PHPV融合因子技术所做的,就是在伤口形成前筑起分子城墙,在微创发生时启动快速修复——这或许正是现代人应对蚊媒疾病的最优解。
详情请关注“福莱明生物制药-科普知识”官方网站,前往“福莱明医疗器械旗舰店”购买
参考资料:
广东省疾控中心《致市民朋友的倡议书》(2025)
冯云,张海林.中国基孔肯雅热流行病学和病原生物学研究进展中国热带医学.2025,25 (05)
WHO guidelines for clinical management of arboviral diseases:dengue, chikungunya, Zika and yellow fever
网络原文链接:
1. 潇湘晨报 https://www.xxcb.cn/details/9BHHXcSKw_6895934d842017454f3fada8.html
2. 中华网 https://hea.china.com/hea/xinwen/2025/0806/082025_1710860.html
3. 凤凰网 https://ishare.ifeng.com/c/s/8laxJGaNxhl
4. 搜狐网 https://www.sohu.com/na/921410970_120098047
5. 新浪网 https://finance.sina.com.cn/jjxw/2025-08-04/doc-infiuqcz5921018.shtml
6. 网易 https://www.163.com/dy/article/K6A1TT7G055619ZC.html
